随着疫情常态化、消费者时间碎片化、主动触达消费者触点多元化等变化的产生,私域因其可以“免费且高频触达用户”成为越来越多项目和品牌的关注点。
但恰恰是这个“免费且高频触达用户”的技能,衍生出若干猛看动作表象貌似一样,深究动作本质却大相径庭的现象,从而产生出两种完全不同的结果:收割流量或养成用户,前者用户和项目之间渐行渐远并透支品牌,后者让两者粘性越来越高并赋能品牌。


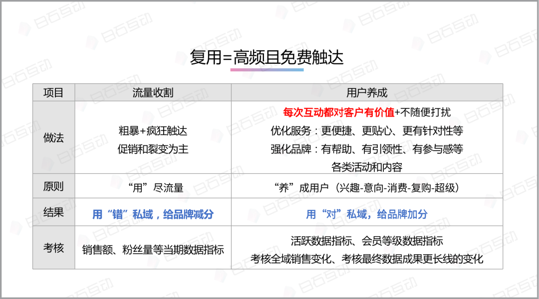
(图片来自白石互动会员权益-轻分享第43期《私域的价值是流量收割还是用户养成?》)
白石互动先用一张图梳理两种做法的差异,总结的比较清晰就不再赘述了。特别提示两点:
1.对客户有价值
私域的本质促进用户和品牌之间的信任关系,以此为目的,我们不难想明白:要通过每一次”对客户有价值”的触达给信任加分,如果只是使用了“免费且高频触达用户”的技能发出了“对客户无价值”的内容,一定是给信任减分的,即便产生了短期有数据变化,也是暂时的(多半是因为促销噱头带来的短期透支型转化),中长期也是用户流失、各种数据以及品牌影响力走向下坡的局面。
2.考核指标
不要只盯着销售额、粉丝量等最终数据成果,建立信任需要时间,用户从兴趣-意向-消费-复购-超级用户需要时间,所以最终数据结果一定有其延后性。如果当期投入当期立刻要求最终数据成果变化,必定会逼迫运营在落地时做一些杀鸡取卵等短视行为。
除此以外,最终数据成果也可能会产生于品牌布局的全域平台,比如经过私域建立了较好的信任关系后,客户又绕回到门店或者平台购买都是有可能的,如果考核指标只限定为私域范畴内,那同样会催生出渠道内卷而非彼此协同作战互相赋能的情况。
大家了解完本质不同后,我们以几个常见运营动作为例来梳理两种做法的差异,希望帮助大家在日后的运营规划和落地中有效避坑。


如图即流量收割派常见的导流拉新玩法,确实会有短平快导流数据,但除了吸引羊毛党、领完红包就拉黑、优质客户对品牌好感降低、花掉了拉新预算外,也别无其他。
到头来,只能仰天长啸:“私域根本没用!”,或者总结出“绝对不能利诱导流”这样的观点。真的是这样吗?

上图是一个成熟的用户养成派的导流动作,从旺旺消息到包裹卡,不同场景下结合私域整体规划以及会员积分体系有不同的导流策略,再依据策略细化为不同的导流物料或话术,可谓行云流水、一气呵成,细节很多。
文章篇幅有限无法完全展开,我们以点带面,以“新会礼包”为例,帮助大家理解养成派在导流动作上的核心要点。

(图片来自白石互动会员权益-轻分享第43期《私域的价值是流量收割还是用户养成?》)
首先,这个礼包由新会员体验产品、会员积分优惠券等、《用户手册》三部分构成,它既是导流利益点,也是会员体系中第一等级的会员权益。
也就是说,品牌前置将第一等级会员的部分权益(礼包中的会员积分优惠券+体验产品)借导流环节发放给客户,客户从公域到私域并注册会员之后,手里已经拿到了第一等级的部分权益(如下图所示)。

(图片来自白石互动会员权益-轻分享第44期《会员和私域如何联动》)
首先,这个礼包由新会员体验产品、会员积分优惠券等、《用户手册》三部分构成,它既是导流利益点,也是会员体系中第一等级的会员权益。
也就是说,品牌前置将第一等级会员的部分权益(礼包中的会员积分优惠券+体验产品)借导流环节发放给客户,客户从公域到私域并注册会员之后,手里已经拿到了第一等级的部分权益。
这个二合一的做法,对品牌来说,更长期主义、更系统化思考私域整体规划,把有限的预算合理分布,既要兼顾当下导流数据,也要考虑中期的客户维护。
其次,这个《用户手册》可以说既是一封写给用户的情书,也是一份品牌私域的宣传册,其核心点要有内容有价值有可读性,它包含上图所示的四部分内容。
四个部分为什么这样安排呢?
品牌希望用户拿到包裹后,先看到一个不错的体验产品,打开手册后,通过图文可以了解到这款体验产品在研发、包装、设计、工艺等各方面的特殊价值。
然后再往下翻,看到让他觉得真实、亲切的客户故事集,这些故事来自于私域内正在开展持续活跃用户深化信任关系的互动活动,以此激发客户参与私域活跃活动的需求,同时拉近客户和品牌之间平等,为后续高效导流打好基础。
随后再放品牌故事,用初心、愿景、实力等内容,把品牌势能再拉高一些,让客户产生一些仰视感,把需求和导流的底子打的再牢固一些。
最后再介绍私域内正在开展的活动以及会员体系,用它们接住已经被激发出需求的客户,既让导流水到渠成。
这一套组合拳,在通过体验产品利诱的方式达成快速、高转化、大规模成果的同时,也在客户心理种下了品牌文化、私域活动、会员体系的种子,为导流私域之后的留存、活跃、转化等奠定基础。

私域是基于人际关系的社交环境,天然适合做裂变拉新。
但流量收割派却能把裂变优势给玩坏,我们来看一个知名零食品牌的案例:

裂变分别需要25人-80人-100人助力,整个活动的玩法设计只关注到底能拉来多少人,完全不关心这些人是不是自己的目标客户,拉人过程中是否对品牌产生了良好印象,以后能不能持续复购。结果是你可能发出去了一堆礼品,也拉来了一群人,但他们不是水军就是羊毛党,后续不会产生任何消费。
不可否认,这样做短期数据确实很好看,但我们的最终目的是什么?是拉来精准用户,能通过培养产生持续复购——一切不以这个为目标的拉新都是耍流氓。
养成派会怎么做?


(图片来自白石互动会员权益-轻分享第41期《私域大促5步法》)
白石互动在花西子的拉新案例分析中有提到,在定拉多少人、选什么礼品、在哪里推广之前,首先要思考谁会去拉新?他在什么场景下?有什么需求?
花西子的裂变拉新在9月底,正是十一小长假出游高峰前,如何既美丽又能精简是女生旅行的需求和痛点,花西子以此为切入点,策划了一款底妆礼包产品作为拉新礼品。此时,拉新礼品就不再是运营站在自己角度惯性拉新数据的视角,而是因为首先满足了客户需求从而带来拉新成果的逻辑了。
所以,是以只有利益驱动的角度切入拉新,不管拉来什么人,拉来就行;还是洞察其需求然后满足需求,在裂变的同时兼顾好口碑传播从而拉来对品牌有好感的新客户,是流量收割派和用户养成派在策划活动时的核心差异。

朋友圈是让客户快速了解你的窗口,是促活的第一战线。
先看下收割派的朋友圈活跃方式,这套路大家应该很熟,有可能你自己也这么做:

从上图可以看出,Blue鄂尔多斯品牌很棒,但私域运营还处在刀耕火种的石器时代。看似营销很高大上,图片很精美,文字也很考究,但和用户之间隔着太平洋,跟包装了个硬广没差别。用户看完既没兴趣了解,也不会产生信任,其实就是偷懒在收割。
那么养成派的朋友圈应该怎么做呢?即IP打造三步法,用人设定位、主页搭建和朋友圈内容规划,构建血肉饱满的形象,通过一条条充满人情味的朋友圈一点点地建立信任,和用户成为朋友。
在39和40期直播《引领型IP打造》中我们详细拆解过一家美甲店案例,也有基于直播要点总结的文章,可查看《既要客户有好感、又不让品牌掉价,还能带转化的朋友圈到底怎么发?》


(案例来自白石互动会员权益-轻分享第39期《引领型IP打造》)

转化
前面做了那么多工作,最终还是希望带来转化,没有销售额支撑,一切运营都是空中楼阁,所以图穷见匕的时候到了,但怎么做好是一门艺术。
先看看反面典型:

手段其实很简单:所有节点都无原则无底线地做让利促销。但想过没有?如果你的客户复购还有产品上新频率都不高,却还一直玩命促销,必然逼死自己。
而且私域不断促销,那么品牌之间的渠道内卷大概率非常严重。其他渠道肯定会对私域有意见,因为流量都是它们给的,你一直收割,那它们的KPI怎么办?最怕用户没留下,团队内部先瓦解了。
那么靠谱的转化该怎么做呢?我们看看某品牌的《私域运营年历(缩略版)》就知道了:

整个年历在用户养成、建立信任上投入了非常多的时间和精力,抓住契合的节点策划了很多活动,种草频率和幅度与品牌发展阶段和拔草节点之间打好配合,很好地拿捏住了用户心理,再加上会员积分体系、会员日等手段的助攻,共同铺就了一条顺畅的转化之路。


(以上图片来自白石互动会员权益-轻分享第43期《私域的价值是流量收割还是用户养成?》)

(图片来自白石互动会员权益-轻分享第44期《会员和私域如何联动?》)
《私域运营年历》是白石互动一直主张品牌运营操盘手们要重视的一个工作,双11过后,即将迎来规划明年策略、目标和计划的时间点,我们的第45期直播已经准备好,欢迎来直播间交流。
邀请你加入白石互动会员



TEL:138-1028-1920
E-mail:jiakai@baishihudong.cn
Add:北京市朝阳区东十里堡路1号楼(未来时大厦)704
扫码咨询

关注公众号

关注视频号
